magicalceylontours.com
HOME
About
Contact
Disclaimer
Privacy
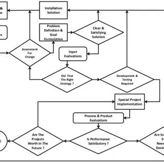
Effective Implementation of K3 Program
Oct 13, 2025
by magicalceylontours.com
58
views